ALTE DOCUMENTE
|
|||||||
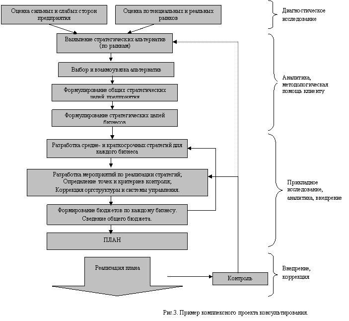
Консультиl 13213w2221n 8;ование применяется предприятиями для решения множества задач, обусловленных особенностями рыночной ситуации, спецификой конкретных предприятиl 13213w2221n 1;, ресурсами, целями, и т.д. Рынок для каждого предприятия и сами предприятия уникальны. Точно также уникальны проекты, выполняемые консультантами, комплекс методов и действий, применяемый в каждом случае. Системный проект, выполняемый для клиента, может содержать, например, следующий спектр работ (рис.3).
Сначала проводится диагностическое исследование, причем на первой его стадии фиксируется внутреннее состояние организации и те самые представления менеджеров и специалистов, которые мы критиl 13213w2221n 2;овали в других подходах консультиl 13213w2221n 8;ования. Обычный набор инструментов - глубинные интервью с ключевыми сотрудниками, анализ имеющейся статиl 13213w2221n 9;тической информации. По результатам формулируются обоснованные гипотезы о путях и возможностях развития организации, которые ложатся в основу второй стадии исследования, где интервью проводятся с участниками рынка - оптовыми и розничными покупателями предприятия, поставщиками, конкурентами, экспертами отраслей. Для исследования конечных потребителей и новых сегментов рынка могут проводиться фокус-группы.
Собранная информация анализируется и интерпретиl 13213w2221n 8;уется, на ее основе формулируются стратегические альтернативы рыночного поведения предприятия. Совместно с руководителями организации альтернативы оцениваются и увязываются в непротиворечивый комплекс.
На следующем этапе формулируются общие стратегические цели предприятия, содержащие количественные показатели и точные сроки достижения, структурированные по функциональным областям (кадры, финансы, экономика, маркетиl 13213w2221n 5;г, управление, сбыт, производство). Консультант оказывает руководителям преимущественно методологическую помощь.
Далее цели детализируются по бизнесам (направлениям деятельности), переформулируются для всех звеньев иерархии, внедряются (популяризуются) на предприятиl 13213w2221n 0;.
Вместе с ключевым персоналом фирмы разрабатываются средне- и краткосрочные стратегии каждого направления, уточняются "заводские" представления персонала (сброс собранной информации, проведение обучающих семинаров, "круглых столов", агитация и пропаганда).
Этот же этап предусматривает коррекцию управленческих, маркетиl 13213w2221n 5;говых, сбытовых, информационных технологий, создание структуры, максимально удобной для реализации стратегий. Здесь производятся кадровые перестановки, разрабатывается система мотивации и стиl 13213w2221n 4;улирования. Роль консультанта - координатор или основной разработчик.
Далее по каждому бизнесу формируются бюджеты, которые сводятся в единый финансовый план предприятия. На этом этапе корректиl 13213w2221n 8;уется план мероприятиl 13213w2221n 1; в части сроков, реже - объемов и направленности.
Реализация плана сопровождается консультиl 13213w2221n 8;ованием, направленным на данном этапе на жесткий контроль и адекватную коррекцию мероприятиl 13213w2221n 1;, технологий, а в крайнем случае, и стратегий организации.
Для удобства изложения материала мы будем рассматривать комплексные проекты по частям, подразумевая, что каждая часть может стать (и становится) отдельным проектом. В маркетиl 13213w2221n 5;говом консультиl 13213w2221n 8;овании такими проектами являются:
q
q Оптиl 13213w2221n 4;изация организационной структуры предприятия;
q Ревизия маркетиl 13213w2221n 5;га (или разработка маркетиl 13213w2221n 5;говых стратегий);
q
q

Разработка стратегий предусматривает и проработку целей предприятия, кроме собственно стратегий, ведущих к достижению этих целей. Для нереальной цели не существует качественной стратегии. В то же время оргструктура выстраивается необходимым для стратегий образом, так же как маркетиl 13213w2221n 5;говые стратегии и тем более рекламные кампании.
Оптиl 13213w2221n 4;изация оргструктуры предусматривает оценку консультантом стратегическо-целевого комплекса предприятия. При этом его глубокая проработка (исследование рыночных возможностей, тенденций, и т.д.) не производится. Цели и стратегии проверяются лишь на непротиворечивость. Маркетиl 13213w2221n 5;говый комплекс и организация бизнес-проектов подлежат более глубокой проработке, т.к. именно оргструктура накладывает на них львиную долю ограничений.
Ревизия маркетиl 13213w2221n 5;га начинается с определения общих стратегий предприятия и места маркетиl 13213w2221n 5;га в оргструктуре. При наличии серьезных противоречий консультант и заказчик принимают совместное решение о коррекции задания. Собственно проработка маркетиl 13213w2221n 5;гового комплекса практически полностью определяет роль, место и цели рекламы на предприятиl 13213w2221n 0;.
Разработка рекламной кампании является, по сути, локальной задачей. Для ее решения консультантом предварительно оценивается маркетиl 13213w2221n 5;говый комплекс (та же непротиворечивость подходов и методов). Реклама разрабатывается с учетом маркетиl 13213w2221n 5;говых стратегий.
Локальные задачи консультиl 13213w2221n 8;ования, например, оптиl 13213w2221n 4;изация сбыта, постановка прямых продаж, управление качеством, разработка системы стиl 13213w2221n 4;улирования и т.п., по большей части являются фрагментами перечисленных основных. Детальное рассмотрение основных проектов в данном разделе затрагивает и локальные задачи.
|