Documente online.
Zona de administrare documente. Fisierele tale
Am uitat parola x Creaza cont nou
 HomeExploreaza
upload
Upload




Приемы заучивания (learning strategies)

Rusa


learning strategies



П. з. - это методы, исп 11211y243l 086;льзуемые людьми для сбора и сохранения информ. Как правило, они требуют усилий со стороны уч-ся и находятся под когнитивным, или сознательным его контролем.

Handschuh shoe for the hand hand shoe schuh

Др. полезные мнемотехнические приемы в той пли иной степени исп 11211y243l 086;льзуют зрительные представления. Наиболее известный - метод мест. Этот прием был разраб. древними греками; он заключается в а) выборе знакомых мест (напр., комнат в доме), упорядочиваемых в определенной последовательности; б) в создании образов подлежащих запоминанию элементов, к-рые затем связываются с этими местами; в) в последующем воспроизведении этих элементов путем «посещения» выбранных мест (напр., большой комнаты). Полезны тж основанные на исп 11211y243l 086;льзовании образов такие мнемотехнические приемы, как слова-сигналы и метод ключевых слов.



Под повторением в данном случае имеется в виду намеренное повторение (в уме или вслух) к.-л. информ. (напр., телефонного номера для вызова технической помощи) для того, чтобы временно удержать ее в памяти. На ранних этапах разраб. теорий памяти считалось, что чем больше нек-рый элемент повторяется в кратковременной памяти (КП), тем больше вероятность, что он будет перенесен в долговременную память (ДП). Если чел. удерживает информ. в КП, но делает это чуть дольше обычного, это называется повторением ради сохранения. Этот способ неэффективен с т. зр. долговременных последствий. Если машина сломалась в пути, водитель будет повторять полученный им в справочной службе номер телефона гаража лишь до тех пор, пока не дозвонится туда. Для длительного сохранения материала чел. требуются сложные приемы повторения, при исп 11211y243l 086;льзовании к-рых материал в КП активно реорганизуется относительно материала, сохраняемого в ДП. Хотя две следующие темы - внутреннюю орг-цию и семантическую проработку - можно считать разновидностями сложного повторения, они рассматриваются отдельно.

Приемы орг-ции запоминаемого материала - это эффективные схемы, к-рые могут исп 11211y243l 086;льзоваться для улучшения ДП. Как правило, они предполагают группировку материала но категориям или объединение его в крупные блоки для последующего воспроизведения. В классическом исслед. Бауэр, Кларк, Лесголд и Винценц давали студентам колледжа для запоминания 112 слов. Эти слова относились к четырем категориям (растения, минералы и т. д.), и студентам предоставлялось 4 попытки для их заучивания. Нек-рым студентам эти слова предъявлялись в случайном порядке, тогда как др. - в виде четырех иерархий понятий (т. с. отдельная иерархия для каждой категории). Студенты, к-рым предъявлялись иерархически организованные списки, запомнили все 112 слов, тогда как студенты, заучивающие неорганизованный материал, - только 70 слов.



Семантическую проработку можно рассматривать как форму когнитивного конструирования. Это процесс формирования значения на основе исп 11211y243l 086;льзования новой информ. и базы знаний чел. для построения осмысленной интерпретации этой новой информ. Мн. теоретики полагают, что информ. организуется на основе схем, к-рые представляют собой обобщенные структуры знаний, исп 11211y243l 086;льзуемые для понимания и усвоения информ. Особый тип сx



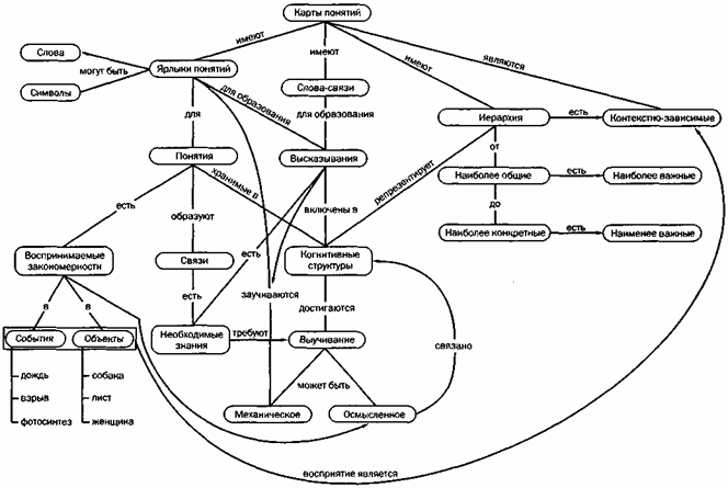
Карты могут исп 11211y243l 086;льзоваться для того, чтобы помочь уч-ся осуществить обзор имеющихся у них знаний и соотнести новые понятия с уже известными им. Это позволяет ускорять процесс приобретения новых знаний, поскольку последние включаются в уже существующую систему знаний, к-рая, в свою очередь, изменяется по мере введения в нее новых понятий и отношений.

Если материал не несет существенной смысловой нагрузки, но необходим или труден для запоминания (напр., адрес), то в этом случае может быть полезным обычное повторение (до заучивания). Для материала одного типа хорошо подходят одни мнемотехнические приемы, тогда как для др. можно с успехом исп 11211y243l 086;льзовать др. методы мнемотехники. Напр., при заучивании последовательностей достаточно эффективным оказывается метод мест, а при заучивании пар ассоциаций более полезными оказываются методы образного опосредования. При необходимости более глубокого осмысления материала, к-рый будет исп 11211y243l 086;льзоваться в будущем, следует исп 11211y243l 086;льзовать одну из разновидностей семантической проработки.




Document Info


Accesari: 1273
Apreciat: hand-up

Comenteaza documentul:

Nu esti inregistrat
Trebuie sa fii utilizator inregistrat pentru a putea comenta


Creaza cont nou

A fost util?

Daca documentul a fost util si crezi ca merita
sa adaugi un link catre el la tine in site


in pagina web a site-ului tau.




eCoduri.com - coduri postale, contabile, CAEN sau bancare

Politica de confidentialitate | Termenii si conditii de utilizare




Copyright © Contact (SCRIGROUP Int. 2025 )